各学院:
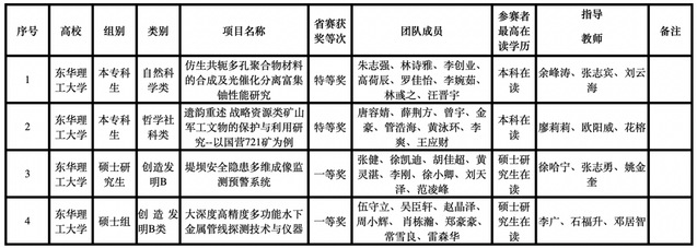
第十八届“挑战杯”全国大学生课外学术科技作品竞赛校内选拔赛自2022年12月启动,共申报作品463项,经过学院初评、校级复赛、现场答辩、终审评议、省赛决赛等多轮选拔,最终评出4项作品推荐参加国赛。现对推荐作品予以公示,公示时间为2023年6月3日至2023年6月7日。具体名单请见附件。
如有异议,请以学院为单位,提交书面文件至学工楼306室。
附件:第十八届“挑战杯”全国大学生课外学术科技作品竞赛推荐名单
共青团九游(9Game)官方网站委员会
2023年6月3日
第十八届“挑战杯”全国大学生课外学术科技作品竞赛参赛项目清单



